研究生教学
当前位置: 网站首页 >> 教学工作 >> 研究生教学 >> 正文

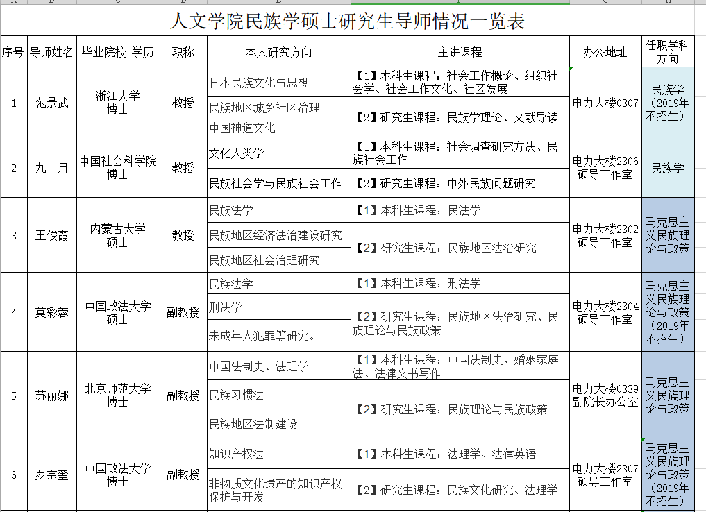
yl6776永利集团民族学硕士研究生导师情况一览表(2019年)

2019-09-04 09:47  点击量:

上一条:yl6776永利集团举行2019级硕士研究生新生导师见面会

下一条:yl6776永利集团社会工作硕士研究生导师情况一览表(2019年)

Copyright © yl6776永利集团(MACAU)-官方网站| Green Moving Future 版权所有 All Rights Reserved.   地址:内蒙古呼和浩特市金川开发区永利官网金川校区
电话:0471-3603677  邮编:010080